五個方面優化調整!2025年長沙中考中招制度公布!
3月24日,2025年長沙市中考中招制度改革新聞發布會召開,會上發布了《關于進一步推進高中階段學校考試招生制度改革的實施辦法》(以下簡稱《實施辦法》)。
為進一步推進減負提質、促進教育公平,根據《教育強國建設規劃綱要(2024-2035年)》提出的“有序推進中考改革”部署,長沙在廣泛開展調查研究、組織社會聽證、進行專家論證、實施風險評估等規范決策程序的基礎上,經中共長沙市委、長沙市人民政府審定,制定了《實施辦法》,重點對中考中招制度進行了五個方面的優化和調整。
按照“促進公平、以人為本、穩妥推進”的原則,2025年中考中招主體政策保持不變,在《實施辦法》大背景下個別政策略有調整。
改革具體有哪些內容?一起來了解——

2025年長沙市中考中招制度改革新聞發布會現場
一、優化考試方式
根據學科特點,將初中學業水平考試分為考試科目、考查科目和考核科目。
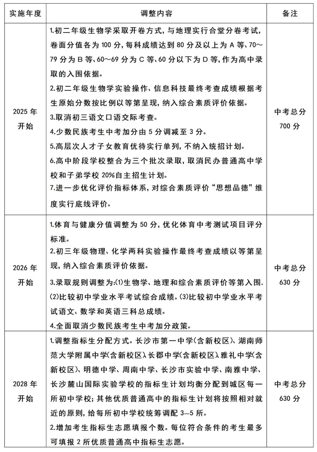
考試科目包括道德與法治、語文、數學、外語(含聽力)、物理、化學、歷史、體育與健康,成績以分數呈現。2025年,體育與健康分值為40分,自2026年起提高至50分,同時優化體育中考測試項目評分標準,引導學生愛體育、樂鍛煉、強體魄。
考查科目包括生物學、地理、信息科技、藝術(音樂、美術)、英語口語和物理、化學、生物學三科實驗操作(以下稱實驗操作),成績以A、B、C、D等第呈現。自2025年起,取消語文口語交際考查;生物學、地理采取開卷方式,實行合堂分卷考試,卷面分值各為100分,每科成績達到80分及以上為A等、70~79分為B等、60~69分為C等、60分以下為D等,作為高中錄取的入圍依據;信息科技、藝術分值均為100分,英語口語、實驗操作考查分值均為20分,最終考查成績根據考生原始分數按比例統一劃定成績等第,納入綜合素質評價依據。
考核科目包括勞動、綜合實踐活動,成績以合格、不合格呈現,由學校統一組織,納入綜合素質評價依據。

二、調整錄取批次
自2025年起,取消民辦普通高中學校和子弟學校20%的自主招生計劃,高中階段學校整合為三個批次錄取:
第一批次招生錄取學校:長沙市第一中學(含新校區)、湖南師范大學附屬中學(含新校區)、長郡中學(含新校區)、雅禮中學(含新校區)、明德中學、周南中學、長沙市實驗中學、南雅中學、長沙麓山國際實驗學校。
第二批次招生錄取學校:其他公辦普通高中學校(含子弟學校)、民辦普通高中學校和中職學校對口高考班。
第三批次招生錄取學校:中職學校。
三、完善錄取規則
自2026年起,在原有錄取規則的基礎上,增加語文、數學和英語三科總成績排序,適當提高區分度。高中階段學校錄取時,按照以下規則依次擇優:
1.生物學、地理和綜合素質評價等第入圍(第一批次招生錄取學校要求考生生物學、地理成績均達到B等及以上,綜合素質評價結果達到4A1B及以上。第二批次招生錄取學校中享有指標生招生資格的普通高中學校,要求考生生物學、地理成績至少其中一科達到B等及以上,且另一科不能為D等,綜合素質評價結果達到3A2B及以上;第二批次招生錄取學校中其他公辦普通高中學校,要求考生綜合素質評價結果達到5B及以上。凡綜合素質評價結果含有D等的考生,第一批次和第二批次招生錄取學校均不予錄取)。
2.比較初中學業水平考試綜合成績。
3.比較初中學業水平考試語文、數學和英語三科總成績。
四、優化指標生分配方式
統一劃定不同類別公辦優質普通高中學校的指標生錄取最低控制線。符合我市小學升初中招生錄取政策且連續3年在畢業學校就讀的應屆初中畢業生,方可享受指標生資格。
制定新優質普通高中評定標準,適時評選一批新優質普通高中學校,新公辦優質普通高中指標生招生設置3年過渡期,過渡期內指標生計劃為30%。
為尊重學生意愿、增加學生選擇,自2028年起采用“均衡分配和統籌調配”的方式,將公辦優質普通高中60%的招生計劃作為指標生分配到招生區域內初中學校(含民辦初中學校)。
即長沙市第一中學(含新校區)、湖南師范大學附屬中學(含新校區)、長郡中學(含新校區)、雅禮中學(含新校區)、明德中學、周南中學、長沙市實驗中學、南雅中學、長沙麓山國際實驗學校的指標生計劃均衡分配到城區每一所初中學校。其他優質普通高中的指標生計劃將按照相對就近的原則,給每所初中學校統籌調配3-5所;每位符合條件的考生最多可填報2所優質普通高中指標生志愿。
五、規范政策性優待項目
自2025年起,高層次人才子女享受教育優待實行單列,不納入統招計劃。2025年我市少數民族考生中考加分由5分調減至3分;自2026年起,全面取消少數民族考生中考加分政策。

看完了政策優化調整安排
您可能有一些疑惑
我們準備了政策解讀
為您答疑
政策解讀
一、我市為什么要深入推進中考中招制度改革?
推進中考中招制度改革,是深入貫徹落實國家教育政策部署要求、回應社會關切、減輕學生負擔、適應新時代人才培養需求的重要舉措。
一是貫徹落實國家政策。《教育強國建設規劃綱要(2024-2035年)》明確提出“有序推進中考改革”,要求樹立科學的教育評價觀,防止和糾正“分數至上”等偏差,回歸育人本源。“推進基礎教育考試評價改革”已列入2025年省重點改革事項。
二是破解教育發展難題。我市自2006年實施基礎教育課程改革以來,建立完善了“學業成績+綜合素質”的中考中招制度體系。當前面臨學業負擔重、教育焦慮等挑戰,同時還存在國家課程落實不到位、音體美勞課程邊緣化等問題,亟需深化中考改革破解這些教育難題。
三是借鑒其他城市做法。近年北京、上海、廣州等城市在中考科目設置、高中招生錄取規則、優質普通高中指標生分配等方面開展了積極探索,為我市推進中考中招制度改革提供了有益參考和借鑒。
二、我市制定《實施辦法》的基本原則是什么?本次中考中招制度改革有何重要意義?
為全面貫徹黨的二十大和二十屆二中、三中全會精神,落實全國教育大會決策部署,深化考試招生制度改革,辦好人民滿意的教育,根據《教育強國建設規劃綱要(2024-2035年)》和《中共湖南省委 湖南省人民政府關于進一步提高義務教育質量的意見》等文件精神,我市按照“四個堅持”的原則,結合本地實際制定《實施辦法》。
一是堅持育人為本。落實立德樹人根本任務,引導全社會樹立科學的人才觀、成才觀、教育觀,構建促進學生德智體美勞全面發展的教育體系。
二是堅持減負提質。保障學生在校內學足學好,減少錄取計分科目,切實減輕學生過重課業負擔,緩解教育焦慮,促進學生健康成長、全面發展。
三是堅持統籌協調。統籌推進考試科目設置、招生錄取規則、招生錄取批次和綜合素質評價等改革;協同推進課程、教學、考試、招生、師資等各環節配套改革,促進義務教育、普通高中教育、中等職業教育協調發展。
四是堅持穩妥推進。按照育人為本、減負提質、促進公平的總體要求,穩慎推進改革創新;分步實施,確保中考改革平穩有序。
本次中考中招制度改革的核心意義在于:一是完善初中學業水平考試,科學設置中考錄取計分科目和分值,不斷提高中考命題質量,落實減負提質。二是完善高中錄取規則,整合高中錄取批次,優化指標生分配辦法,規范政策性優待項目,促進教育公平。三是加快高中內涵建設行動,擴大普通高中教育資源供給,有序提高公辦普通高中招生規模,緩解人民群眾升學焦慮。四是統籌推進“雙減”落地和教育質量提升,構建德智體美勞全面發展的評價體系,推動基礎教育回歸育人本質。
三、我市出臺《實施辦法》后,高中招生錄取的計分科目和綜合總分有哪些變化?
2025年,高中招生錄取計分科目和綜合總分保持不變,綜合總分為700分,其中語文120分、數學120分、英語100分(含聽力20分)、道德與法治60分(卷面分100分,折合為60分)、歷史60分(卷面分100分,折合為60分)、物理70分(卷面分100分,折合為70分)、化學50分(卷面分100分,折合為50分)、生物學40分(卷面分100分,折合為40分)、地理40分(卷面分100分,折合為40分)、體育與健康40分。
自2026年起,高中招生錄取計分科目和綜合總分調整為:綜合總分為630分,其中語文120分、數學120分、英語100分(含聽力20分)、道德與法治60分(卷面分100分,折合為60分)、歷史60分(卷面分100分,折合為60分)、物理70分(卷面分100分,折合為70分)、化學50分(卷面分100分,折合為50分)、體育與健康50分。
四、我市出臺《實施辦法》后,高中階段學校招生錄取規則有哪些變化?
2025年高中階段學校招生錄取規則保持不變,根據學生填報志愿及高中階段學校招生計劃,結合學生初中學業水平考試綜合成績和綜合素質評價結果擇優錄取。具體錄取規則為:1.初中綜合素質評價等第入圍。2.比較初中學業水平考試綜合成績。3.綜合成績相同時,再比較綜合素質評價等級結果。
新出臺的《實施辦法》,自2026年起,在原有錄取規則的基礎上,增加語文、數學和英語三科總成績排序,適當提高區分度。高中階段學校錄取時,按照以下規則依次擇優:1.生物學、地理和綜合素質評價等第入圍。2.比較初中學業水平考試綜合成績。3.比較初中學業水平考試語文、數學和英語三科總成績。
五、生物學為什么調整為開卷考試?
生物學調整為開卷考試的原因有三方面:一是減輕學習負擔。可以減少學生對知識點的機械記憶和重復訓練,使學習過程更加科學高效。二是培養高階思維。引導學生提升知識整合能力、理解運用能力和創新思維能力,促進知識的內化與遷移。三是推動教學改革。引導教學回歸素養培養,同時聯動義務教育與高中教育改革,增強學生認識真實世界、解決真實問題的能力。
六、我市生物學、地理調整為考查科目,不計入中考總分,錄取總分將減少,是否會增加考試難度來提高區分度?是否會導致生物學、地理學科邊緣化,甚至影響高中階段的學習銜接和人才培養?
第一,關于試題難度。中考試題結構、題型題量、難度系數等核心指標保持不變。命題嚴格遵循《義務教育課程標準》,以考查基礎知識和基本技能為重點,聚焦主干知識、核心素養和關鍵能力。命題內容不超課程標準,不與奧賽內容掛鉤,不出偏題、怪題,確保試題的科學性和規范性。
第二,關于學科地位。生物學、地理雖然調整為考查科目,但仍然是初中畢業認定和高中招生錄取的重要參考指標。教育行政部門將定期開展國家義務教育質量監測與課程實施評估,確保兩門課程開齊開足課時、規范教學實施,切實落實學科核心素養要求。
第三,關于學段銜接。根據《義務教育課程方案》,生物學、地理學科在初一、初二年級完成國家規定課時教學,初三年級原本沒有開設課程。學生只需按照課程標準要求,在規定的課時內完成學習任務,掌握學科核心知識和關鍵能力,即可為高中階段學習奠定堅實基礎。
第四,關于人才培養。生物學、地理調整為考查內容,將有利于指導學校開展探究性、實踐性和跨學科主題學習,避免機械化刷題,推動課堂教學從知識本位向能力本位轉型,更有利于培養學生的創新精神和實踐能力。
七、生物學、地理調整為等第呈現后,如何與綜合素質評價結果一并納入高中招生錄取?
從2026年起,第一批次招生錄取學校要求考生生物學、地理成績均達到B等及以上,綜合素質評價結果達到4A1B及以上;第二批次招生錄取學校中享有指標生招生資格的普通高中學校,要求考生生物學、地理成績至少其中一科達到B等及以上,且另一科不能為D等,綜合素質評價結果達到3A2B及以上;第二批次招生錄取學校中其他公辦普通高中學校,要求考生綜合素質評價結果達到5B及以上。凡綜合素質評價結果含有D等的考生,第一批次和第二批次招生錄取學校均不予錄取。
八、本次中考改革雖然整體減輕了學生負擔,但是未來幾年長沙初中畢業生人數還將繼續增長,請問公辦高中學位的擴充能否與中考人數增長相匹配?
近年來,市委、市政府始終堅持教育優先發展戰略,全面推進教育強市建設,努力辦好人民滿意的教育。我們將持續實施基礎教育擴優提質和學位滾動建設計劃,采取新建、擴建、挖潛等多種方式,擴充公辦普通高中優質學位,有序擴大公辦普通高中招生規模,保障普通高中錄取比例與初中畢業生人數增長相匹配。
九、我市公辦優質普通高中指標生采用“均衡分配和統籌調配”的方式進行分配,具體怎么理解?
為尊重考生意愿、增加考生選擇,我市參照其他城市做法,結合本地實際優化了指標生分配辦法。
自2028年起,我市城區將長沙市第一中學(含新校區)、湖南師范大學附屬中學(含新校區)、長郡中學(含新校區)、雅禮中學(含新校區)、明德中學、周南中學、長沙市實驗中學、南雅中學、長沙麓山國際實驗學校的指標生計劃,采用“均衡分配”的方式,均衡分配到城區每一所初中學校,實現“校校有指標,生生有機會”;其他優質普通高中的指標生計劃,采用“統籌調配”的方式,結合實際按照相對就近的原則,給每所初中學校統籌調配3-5所。每位符合條件的考生最多可填報2所優質普通高中指標生志愿,讓考生有更多機會升入心儀的優質高中學校。
例如,改革前,A初中學校第一類指標生計劃只分配長沙市一中、湖南師大附中、長郡中學、雅禮中學4所中的一所,假設為長郡中學40個指標生計劃;第二類指標生計劃分配明德中學、周南中學、長沙市實驗中學、南雅中學、麓山國際實驗學校5所中的一所,假設為周南中學60個指標生計劃;第三類指標生計劃只分配其他11所優質普通高中中的一所。考生填報指標生志愿時,只能選擇三類優質普通高中學校中的1所填報。
為了便于理解,改革后,假設在畢業生人數和優質普通高中學校數量不變的前提下,A初中學校第一類指標生計劃數還是40個,但采用“均衡分配”的方式,調整為長沙市一中、湖南師大附中、長郡中學、雅禮中學每校各10個指標生計劃;同理,第二類也采用“均衡分配”的方式,調整為明德中學、周南中學、長沙市實驗中學、南雅中學、麓山國際實驗學校等5所學校各12個指標生計劃;第三類則采用“統籌調配”的方式,由原來分配11所優質普通高中學校中的一所,調整為統籌分配3-5所。與此同時,2028年考生填報指標生志愿時,可以選擇三類優質普通高中學校中的1-2所填報。
十、我市采用“均衡分配和統籌調配”的方式將公辦優質普通高中指標生計劃分配到初中學校,為何從2028年才開始實施?
指標生政策是促進義務教育均衡發展的舉措,也是義務教育就近入學的體現,目的是使每一所初中學校的學生都有享受優質教育的機會。我市將指標生計劃采用“均衡分配和統籌調配”的方式均衡分配至初中學校,從2028年實施,主要基于以下原因:一是保障政策平穩過渡。從2025年秋季新入學的初一學生開始適用新政策,避免因政策變化影響教育選擇。二是破除原有招生限制。通過優化指標生分配方式,擴大學生升學選擇范圍,也有利于促進教育公平。
十一、為什么從2026年開始,體育中考從40分增加到50分?
2020年10月,中共中央、國務院印發了《深化新時代教育評價改革總體方案》,明確提出“改進中考體育測試內容、方式和計分辦法,形成激勵學生加強體育鍛煉的有效機制”。2020年10月15日,中共中央辦公廳、國務院辦公廳印發了《關于全面加強和改進新時代學校體育工作的意見》,明確提出“科學確定并逐步提高分值”。2024年,湖南省教育廳出臺《關于全面加強中小學生全員文體活動的意見》,明確要求“逐步提高中考體育成績權重達到8%以上”。因此,我市自2026年起,將體育與健康分值由40分提高至50分,同時在省廳指導下,將進一步改進測試內容、方式和計分辦法,引導學生更加重視體育鍛煉,在鍛煉中享受樂趣、增強體質、健全人格、錘煉意志,助力身心健康、全面發展。
十二、信息科技、英語口語、藝術、實驗操作等科目如何組織考查?考查成績如何使用?
信息科技、英語口語、藝術、實驗操作等科目按照“市級統考、人人必測”的方式組織,信息科技、生物學實驗考查在初二年級第二學期進行,英語口語、藝術、物理實驗和化學實驗考查在初三年級第二學期進行。信息科技和藝術分值均為100分,英語口語以及物理、化學、生物學三科實驗操作考查分值均為20分。信息科技、英語口語、藝術和實驗操作考查成績,根據原始分數按比例統一劃定A、B、C、D四個等第。
信息科技、英語口語考查成績納入綜合素質評價“學業水平”維度的評價依據;體育與健康平時成績、出勤情況和《國家學生體質健康標準》達標情況納入綜合素質評價“身心健康”維度的評價依據;藝術考查成績納入綜合素質評價“藝術素養”維度的評價依據;實驗操作考查成績納入綜合素質評價“勞動與社會實踐”維度的評價依據。
掃一掃在手機打開當前頁


