2025年寧鄉市小學、初中招生政策公布
5月16日,寧鄉市教育系統召開2025年群眾身邊不正之風和腐敗問題專項整治暨招生工作會議,出臺《寧鄉市2025年義務教育階段學校招生工作實施方案》。

城區(園區)義務教育階段
學校(含民辦)報名
一、報名程序
1.網上報名
5月23日—5月26日在“智慧寧鄉APP入學報名系統”進行網上報名。
小學新生網上報名時間為5月23日00:00—5月24日24:00。
初中新生網上報名時間為5月25日00:00—5月26日24:00。
2.資格初審
6月27日前,招生工作專班組織入學資格初審。
3.補充報名
6月29日—6月30日,報名不成功的新生網上補充報名,并同步完成初審。
4.資格復審
8月24日—8月26日,招生工作專班組織入學資格復審。
5.公示結果
8月28日,公示新生名單。
6.報名注冊
8月29日—8月30日普教科將新生名單匹配到學籍系統。8月31日學校根據學籍注冊名單辦理報名入學。
二、報名材料
入學報名按照“材料非必要不提供、信息非必要不采集”的原則,報名時上傳必要證明材料。
小學新生入讀公辦小學提供:
①父母(或其他法定監護人)身份證;
②兒童本人及父母(或其他法定監護人)戶口簿(戶口簿不能體現父母與新生監護關系的需提供新生出生醫學證明);
③不動產權證(或購房網簽合同、不動產產籍卡等),無房無戶類提供經商務工證明與寧鄉市職工基本養老保險證明(居住和參保截至2025年5月31日滿一年及以上)。
入讀民辦小學提供身份證、戶口簿。
初中新生入讀公辦初中提供:
①父母(或其他法定監護人)身份證;
②兒童本人及父母(或其他法定監護人)戶口簿(戶口簿不能體現父母與新生監護關系的需提供新生出生醫學證明);
③不動產權證(或購房網簽合同、不動產產籍卡等),無房無戶類提供經商務工證明與寧鄉市職工基本養老保險證明(居住和參保截至2025年5月31日滿一年及以上);
④畢業生登記表(或學籍卡片)。
入讀民辦初中提供身份證、戶口簿、畢業生登記表(或學籍卡片)。
農區義務教育階段學校報名
農村地區公辦義務教育學校于6月27日到域內學校直接報名。
各學段招生區域、計劃
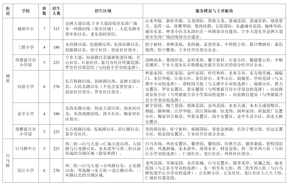
城區(園區)公辦小學招生區域
與招生計劃




(點擊可查看大圖)
城區(園區)公辦初中招生區域
與招生計劃




(點擊可查看大圖 ?)
民辦小學初中招生計劃

(點擊可查看大圖 )
掃一掃在手機打開當前頁


